《人工智能通识教育-学校教学场景》方案包括:
一、高校-人工智能通识教育
二、浙江大学-人工智能通识教育
三、职业院校-人工智能通识教育
四、K12 -人工智能通识教育
持续更新中...
一、高校-人工智能通识教育
背景简介
人工智能通识课的开设与推进,成为高校教育改革的热点
随着 AI 技术加速融入社会经济,市场对 AI 人才需求持续走高。2024年,教育部启动了教育系统人工智能大模型应用示范行动,推动建立人工智能通识课程体系,并融入多样化人才培养路径。
各地高校积极响应:北京市教委要求2024年9月实现市属公办本科高校 AI 通识课全覆盖;天津率先推出首批市级课程;浙江大学发布红皮书、组建联盟、并系统开课;复旦大学也上线多门 AI 课程。
浙大是全国首批 AI 通识课试点院校
人工智能已成为推动学科交叉与创新的核心驱动力。为响应国家“新一代人工智能科技创新平台”战略,浙江大学作为全国首批人工智能通识课程试点高校,依托国家级平台“智海科教平台”构建了分层化课程体系(A/B/C类),覆盖理工、人文、艺术等不同专业学生,通过“AI+X”模式推动学科交叉融合。
Mo 人工智能通识课以实践为导向,集成交互式实训平台“智海-Mo”与教育大模型“智海-三乐”,提供从基础认知到行业级项目实战的全链路教学支持。本次方案上线浙大智海 Mo 人工智能通识课程及实训平台。
培养目标
- 普及AI通识教育:面向全校师生,覆盖零基础与有编程基 础两类群体。
- 赋能多学科融合:通过“AI+X”模式,助力医学、金融、文史哲、农林等领域实现智能化教学与科研转型。
- 推动国产化技术落地:依托信创国产化硬件体系,保障数据安全与自主可控。
围绕“普及认知-深化能力-创新应用”的教学目标,构建了分层化课程体系:
课程资源
本文仅展示一门高校课程的大纲资源列表,完整课程大纲资源列表请联系 Mo 平台的郑老师获取。
高校人工智能课程目录
本课程是一门面向理工农医本科专业低年级学生开设的通识课程,旨在帮助学生理解掌握 AI 的基本概念、基础原理,掌握 AI 常用算法、模型及工具的使用。
本课程采用案例驱动、实战导向的教学方式,为每个知识点引入生动有趣和实用性强的案例,结合生活工作实际,使学生熟练掌握运用 Python 语言进行简单的 AI 常用模型设计、预训练大模型微调以及 AI 模型评估等方法,并能理解人工智能的伦理、安全等问题,最终培养学生既懂 AI 最基本的原理知识又会使用人工智能工具解决实际问题的能力,为国家数智化战略培养积累具有人工智能素养的新质人才。
体验课程请点击:《高校人工智能课程体验地址》

配套的人工智能通识课支撑平台
人工智能通识课支撑平台是 Mo 《高校-人工智能通识教育》的核心模块,如您希望详细了解:
平台的核心功能、软硬件、部署方式、生态服务、定制化建设方案等,请参照:《高校版》
如您有意向咨询或合作,请直接联系:
郑老师:15869162394

二、浙江大学-人工智能通识教育
背景简介
2025年4月,习近平总书记在中共中央政治局第二十次集体学习时强调,“推进人工智能全学段教育和全社会通识教育,源源不断培养高素质人才”。针对不同层次、不同领域对人工智能知识学习需求,浙江大学设计并实施了人工智能通识必修课。浙江大学“人工智能基础”系列通识课程分为A、B、C三类,分别面向理工农医类、社会科学类、人文艺术类专业的学生开设。
“分层分类是‘人工智能基础’系列通识课程的最大特色。” 浙江大学本科生院院长、人工智能教育教学研究中心主任吴飞教授向记者介绍:“考虑到不同专业学生的先修基础和学科背景,也为了更好满足同学们个性化的学习需求,‘人工智能基础A’ ‘人工智能基础B’‘人工智能基础C’ 分别对应创新人工智能、使用人工智能和了解人工智能的素养培养目标开展。”《更多详情》
培养目标
课程的学习目标旨在培养学生在人工智能领域的综合素养和实践能力,人工智能通识课程的A、B、C三类,分别对应浙江大学发布的《大学生人工智能素养红皮书》中所定义的创新人工智能、使用人工智能和了解人工智能的素养培养目标开展。通过通识课程学习,学生们的人工智能素养由体系化知识、构建式能力、创造性价值和人本型伦理构成了有机整体,其特点是知识为基、能力为重、价值为先、伦理为本,人工智能通识必修课程可塑造学生在人工智能时代的认知框架。
课程资源
本文仅展示一门浙大通识课程的大纲资源列表,完整课程大纲资源列表请联系 Mo 平台的郑老师获取。
浙江大学人工智能课程目录
《人工智能基础 C》是浙江大学为人文社科类本科生设计的一门通识必修课程,旨在激发学生学习人工智能的兴趣,帮助他们了解人工智能的基本概念、任务和技术原理,以及掌握典型的人工智能工具在人文社科领域的使用方法,无需学生具备编程基础。
通过本课程的学习,学生不仅能够了解人工智能能做什么,且获得必要的技术知识和技能,还能培养以人工智能为核心的数字化素养。这种素养包括对人工智能技术的基本理解和应用能力,同时也包括批判性思维、伦理意识、社会责任等多维度的素质。
此外,本课程还注重培养学生利用人工智能工具分析和解决人文社科领域实际问题的能力。通过案例分析和项目实践,学生将学会如何将人工智能技术与人文社科研究相结合,提高研究的效率和质量,同时也能够更好地理解和解决社会实践中遇到的问题,为他们在未来深入学习相关专业课程和从事“人工智能+”研究打下坚实基础。
体验课程请点击:《浙江大学人工智能课程体验地址》

配套的人工智能通识课支撑平台
人工智能通识课支撑平台是 Mo 《高校-人工智能通识教育》的核心模块,如您希望详细了解:
平台的核心功能、软硬件、部署方式、生态服务、定制化建设方案等,请参照:《高校版》
如您有意向咨询或合作,请直接联系:
郑老师:15869162394

三、职业院校-人工智能通识教育
背景简介
政策推动:顶层设计为 AI 教育按下“快进键”
近年来,中国将人工智能教育提升至国家战略高度。2025年4月,教育部等九部门联合发布《关于加快推进教育数字化的意见》,明确提出要加快建设教育领域的人工智能大模型,推动其与教学深度融合,为“人工智能+教育”提供政策支撑。
此外,2024年《政府工作报告》提出“人工智能+”行动,将教育列为重点赋能领域,强调培养具备AI素养的复合型人才。国家智慧教育平台更是在2024年启动“AI学习”专栏,提供通识课程资源,覆盖从基础教育到高等教育的全学段需求。
纷纷布局:让职业教育搭上人工智能“快车”
在人工智能技术日新月异的今天,职业教育正面临着前所未有的机遇与挑战。如何调整专业结构、创新教学方法,以适应人工智能时代对高素质技能人才的新需求,成为摆在职业教育面前的重大课题。
在这一变革的浪潮中,许多职业院校已经开始变革,探索新路径,迎接新挑战。聚焦于人工智能技术和职业教育的融合,这些尝试与探索,为职业教育在人工智能时代的发展调向了新的航向。
针对职业教育阶段存在的问题,Mo 为高职院校的师生量身打造,设计了契合职业教学与行业应用的方案,支持职业教育在人工智能理论和应用上的教学与管理。
培养目标
通过理论课件与实训项目相结合的方式,如手写数字识别、波士顿房价预测等,帮助学生在实践中深化对人工智能技术的理解,学生将掌握AI技术在不同领域的应用方法,培养学生的创新思维和解决实际问题的能力,为未来的职业发展打下坚实基础。
课程资源
本文仅展示一门职业院校通识课程的大纲资源列表,完整课程大纲资源列表请联系 Mo 平台的郑老师获取。
高职人工智能课程目录
本课程共 32 学时专为高职文科学生设计,涵盖人工智能的定义、历史、趋势及其行业应用,探讨技术优势与局限。
课程讲解基础任务如分类、回归、感知任务,以及决策、推荐、交互和生成等高级任务。介绍AI三大技术学派及其应用场景。机器学习部分包括基本概念、监督学习、无监督学习和强化学习,并结合波士顿房价预测等实战项目。深度学习部分从人工神经网络入手,介绍典型网络结构和深度学习机理,结合手写数字识别等实训。
课程还关注大模型技术,包括AIGC、大语言模型原理、提示词工程、智能体基础等前沿内容,并探讨其在PPT制作、数据分析等场景的应用。最后,分析人工智能安全与伦理问题,如人机交互的伦理挑战和AI伦理原则在设计中的应用。
通过理论与实践结合,帮助学生理解人工智能技术,为未来职业发展和技术创新打下基础。
体验请点击:《高职人工智能课程体验地址》

配套的人工智能通识课支撑平台
人工智能通识课支撑平台是 Mo 《职业院校-人工智能通识教育》的核心模块,如您希望详细了解:
平台的核心功能、软硬件、部署方式、生态服务、定制化建设方案等,请参照:《职业教育版》
如您有意向咨询或合作,请直接联系:
郑老师:15869162394

四、K12 -人工智能通识教育
背景简介
一、教育部办公厅印发了《关于加强中小学人工智能教育的通知》(教基厅函〔2024〕32号),通知强调了要探索中小学人工智能教育实施途径,加强中小学人工智能教育,2030 年前在中小学基本普及AI教育;
明确规划了普及范围:
- 小学低年级段侧重体验和感知人工智能技术;
- 小学高年级段和初中阶段侧重理解和应用人工智能技术;
- 高中阶段侧重项目创作和前沿应用
二、2025年3月5日,教育部部长怀进鹏在两会“部长通道”宣布,我国将正式发布《人工智能教育白皮书》,标志着中国教育正式迈入 AI 深度赋能的新时代。这份白皮书不仅是国家层面的战略布局,更从技术赋能、伦理治理、体系重构三大维度,系统性规划了AI技术如何重塑基础教育、职业教育和高等教育全链条。
培养目标
Mo 与高等教育出版社、浙江教育出版社等机构合作,提供新课标标准化教材,并且搭建注重数字化和模型思维的课程体系,帮助提高中小学信息化教学素质。
课程资源
本文仅分别展示小学、初中、高中一门课程的大纲资源列表,完整课程大纲资源列表请联系 Mo 平台的郑老师获取。
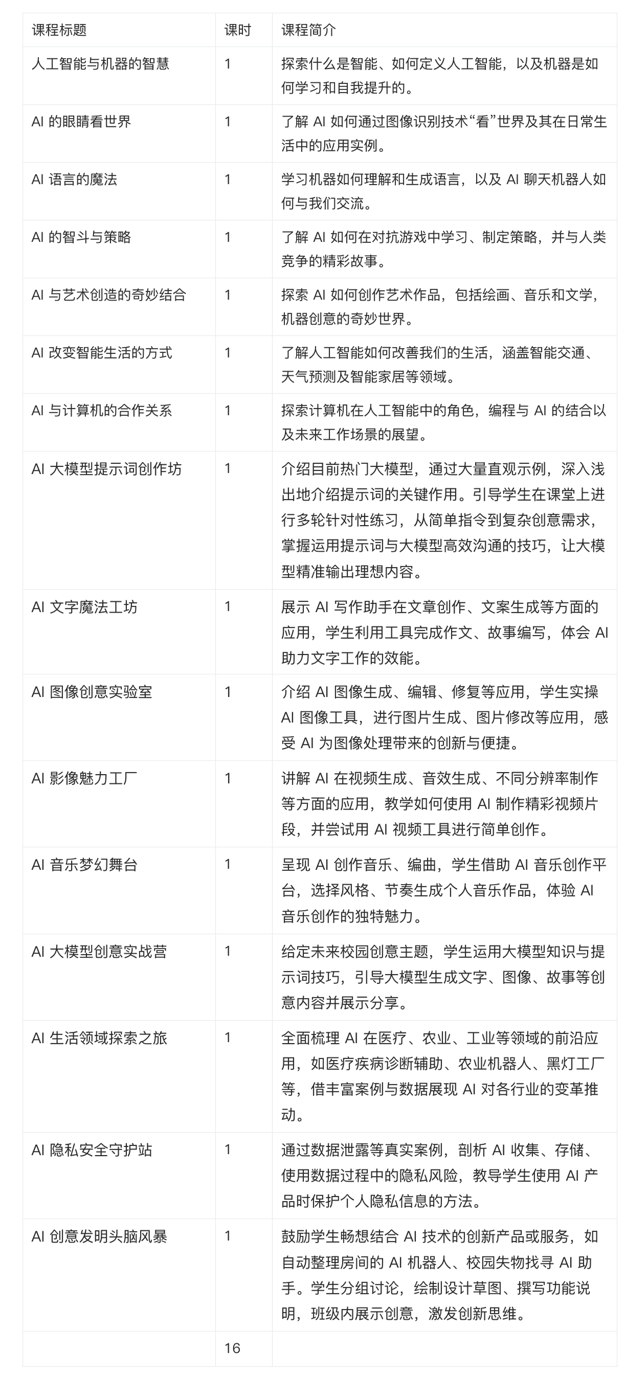
小学人工智能课程目录
小学人工智能课程专为小学生设计,旨在以生动有趣的方式介绍人工智能(AI)世界,学生无需任何编程基础。课程通过16个精心设计的模块,将帮助孩子们建立对人工智能基本概念、核心任务(如图像识别、语音识别)以及三大主流学派的初步认知,理解“智能”的含义和机器如何模拟智能。
旨在为学生奠定基础,帮助他们建立对AI领域发展趋势的前沿认知,有效拓宽其科技视野,激发对科技的兴趣与热情,为未来的深入学习和发展做好铺垫。
体验请点击:《小学人工智能课程体验地址》

初中人工智能课程目录
中学人工智能课程专为中学生打造,助力其全面深入了解人工智能领域的课程。课程共 30 课时,分三个单元展开。 第一单元聚焦人工智能的基础与原理,助力学生建立基础认知;第二单元注重实践操作,让学生在实践中掌握技术应用;第三单元鼓励学生发挥创意,培养学生的创新思维和对未来的思考能力。
通过本课程学习,学生能全面掌握人工智能知识与技能,无论是初学者还是想提升 AI 技能的学生,都能开启充实的人工智能探索之旅。
体验课程请点击:《初中人工智能课程体验地址》

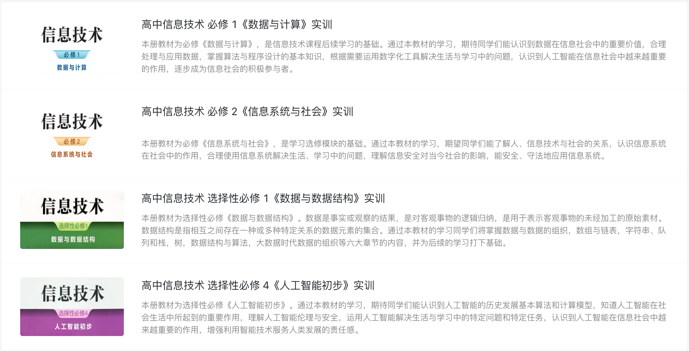
高中人工智能课程目录
高中人工智能课程与浙江教育出版集团合作,将新课标教材做独家电子化和在线化,重新梳理了新课标课程内容痛点,重新设计学练结合的课程内容,帮助学生更好理解知识;提供即刻上手低门槛的学习编程环境,克服环境部署难这道“拦路虎”;提供丰富且持续更新的课后学习资源,解决教学资源质量低下的烦恼。
体验请点击:《高中人工智能课程体验地址》

配套的人工智能通识课支撑平台
人工智能通识课支撑平台是 Mo 《K12-人工智能通识教育》的核心模块,如您希望详细了解:
平台的核心功能、软硬件、部署方式、生态服务、定制化建设方案等,请参照:《K12版》
如您有意向咨询或合作,请直接联系:
郑老师:15869162394



评论 (0)